土默特左旗民间个人贷款_个人信用贷款网站
土默特左旗民间个人贷款_个人信用贷款网站
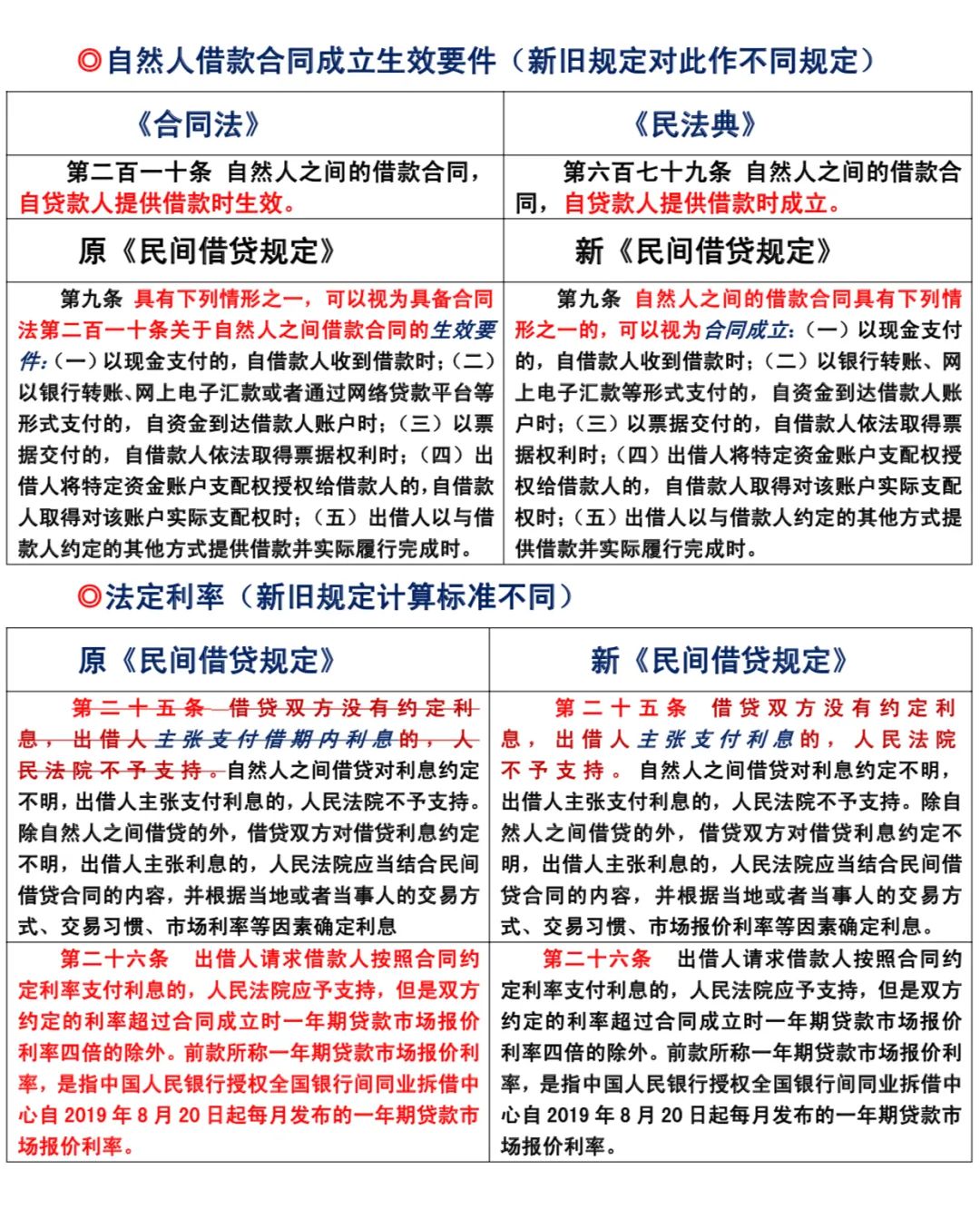
大海说法 | 第32讲 关于民间借贷新旧规定的那些事.干货知识.土默特左旗民间个人贷款 全网资源.民间资金借贷 - 百度.天津公积金放款速度_天津公积金贷款放款慢_公积金慢贷款放款天津政策.解决你的经济难题 #银行个人贷款怎么贷 #低谷期一定要默默.小额贷款公司项目可研报告正文.怎么在信用卡上借钱,为您介绍5款求网贷容易下款的口子.密云房屋贷款及密云房屋贷款利率普及.民生银行消费贷免费下载,民生银行海报,贷款信息,所需材料,原创设计,原创海报.贷款年限,贷款额度,用途,贷款机构等等,这些都影响到贷款利率.买房按揭贷款手续及流程是怎样的?.83_大连小额信用贷款,大连个人贷款,大连民间借款.银行贷款需要什么条件 在银行申请贷款的条件是什么.公司住房租赁贷款(公司住房租赁贷款针对保障性).速看:借款利息可以预先在本金扣除吗?.丹棱县个人身份证小额贷款【银行合作★当面办理*当*天*下*款】.由鄂尔多斯民间资本投资服务中心发起成立的小额贷款公司和再担保公....个人住房贷款条件个人住房贷款方式有哪些.土默特左旗人民法院2025年度第一期公开发布失信被执行人名单.上述5种借贷方式的对比一目了然,但有些不是你想贷就能贷的。1.银行贷款.银行利率下调.了解不同贷款产品的还款周期和计息方式.【渤税惠民贷】个人线上信用贷款,月息0.508%.民间借贷利息核算标准及依据.中邮储大同分行贷款疑云:天降巨额“被担保”变成失信被执行人?.利率5.782,现在5.632,还款计划表还没有下降,为啥?-图1.忻州公积金贷款信用卡逾期怎么办?手续如何办理?新政策解读.民间借贷利息计算表.锡林浩特市关于开展发放创业担保贷款的公告.20183月网贷催收新规及2018年网贷规定.新区某派出所竟搞起“网贷生意”,市民却被暖到了…….金融小知识.土默特左旗民政局行政执法信息公示.#个人单笔5万元以下消费可享贴息#这政策看着是鼓励消费,能减轻咱消费压力,刺激经济。但也怕有些年轻人本来就爱超前消费,这下更没节制了,万一还不上可就麻烦啦。希望大家别被贴息冲昏头脑,还是得理性消费呀。.七张图带您速览土默特左旗前三季度经济运行情况.内蒙古邮政编码大全 内蒙古地区编码.土默特左旗民间个人贷款 rexian.cnwest.com.民间个人借款合同(合集15篇).#个人单笔5万元以下消费可享贴息#三部门:印发《个人消费贷款财政贴息政策实施方案》 助力释放居民消费潜力!.[上海代贷金服内容采编:何功利]
瞰中国内蒙古呼和浩特山水土默特左旗个人放高利贷严重吗告诉你直接坐牢高利贷借贷纠纷民间借贷法律咨询抖来普法2023抖音民间借贷投资合同工程项目企业个人经济纠纷咨询专业经济律师整理材料补充证据做好诉讼准备抖音民间借贷700万多名亲属成被告个人民间借贷案件将征缴个人所得税王纳律师贷款有哪些申请途径可以申请私人贷款申请方法哔哩哔哩bilibili解决你的经济难题专业的事交给专业的人银行个人贷款怎么贷关注我每天坚持分享知识东营抖音个人贷款个体工商户贷款金融哔哩哔哩bilibili个人贷款个体户贷款金融哔哩哔哩bilibili土左旗人助学贷款怎么办看这里[上海代贷金服内容采编:王鹏]
土默特左旗人民法院法官工作站开展民间借贷普法宣传活动土默特左旗人民法院法官工作站开展民间借贷普法宣传活动不计利息的借款合同范本个人民间借款协议参考样本土默特左旗个体户大额核定和小额核定个体户大额核定和小额核如何向银行申请个人贷款银行出具的个人贷款借据没有王女士签名成都贷款服务咨询个人私借民间借贷押车装gps不押车借钱私人短借夜场房贷全部还清不为炫耀只为纪念结清房贷那一刻终于不再是个人民间借贷合同模板正式版民间贷款合同样本生活皆是成长成长便是人生结清上热门农行助业e贷申请条件企业满两年法人年龄18到6农户贷等额2厘分期5至8年先息4厘循环3年不看查银行放款晒两条最近银行放款信息证明我在工作银行贷款农户贷养殖户种植户批发果蔬的额度最高500万利息3私借无抵押贷款15808883963民间借贷应急借钱当天个人贷款合同范本模板生意贷利息2厘9先息后本随借随还装修贷利息二厘商个人贷款需要第三方账户小额贷款申请表王庆双x款个人企业房抵类住人民币10咨询电话楼等银行贷款过桥垫17民间贷款委托贷款合同样本个人贷款合同2025版民间借款合同范本信用贷款民间合同范本全网资源苏州市个人无抵押贷款民间小额借贷公司房产汽车抵押贷款个人急用钱房抵私人借款个人应急资金周转民间借民间贷款合同成都夜场贷款成都私人24小时借钱急用钱民间借贷2022今日更新沈阳民间私人贷款南山专业工薪族私人的借款但无论是银行贷款还是民间贷款郑州贷款郑州民间贷款借贷公司个人一对一靠谱吗借钱借条个人正规模板借款单借据单借钱贷款申请合同本借款协议书民间昆山贷款咨询应急借贷民间短借房贷车贷零用贷个人信贷无抵押个人民间借款私人借贷服务急用钱周转车押房押贷款银行深圳民间贷款私人应急短借资民间借款空放应急周转空放贷款短期周转上海民间借贷个人放款关于贷款的知识民间借贷只有3年诉讼时效关于贷款的知识民间借贷只有3年诉讼时效没有约定贷款利息的民间借贷利率应该怎么计算成都应急贷款成都民间借贷空放中心深圳应急贷款无前期民间贷款私借私贷无中介金融投资理财房屋贷款信用卡民间借贷零首付购车海报模板深入了解宁波民间房屋抵押贷款条件流程与优势宁波民间房产抵押贷款流程委托贷款非民间借贷不应将委托贷款人确定为职业放贷人委托贷款是一地方法院终审宣布24贷款给客户不适用民间借贷最高利率限制欠款条欠条本欠款单借据单借钱贷款申请合同本借款协议书民间借钱证明中山私人借钱中山民间借贷中山急用钱应急贷款成都水钱成都私人放款成都身份证贷款成都民间借贷抵押快贷只带身份证成都信用贷个人贷款成都民间借贷不保护个人隐私昆明空放昆明民间借贷昆明私人装修贷款当天拿钱成都民间借贷成都民间私人借贷联系方式深圳地区身份证贷款深圳民间借贷成都应急贷款成都民间借贷空放中心上海民间空放中心[上海代贷金服内容采编:王鹏]
【版权声明】内容转摘请注明来源:https://shang.scymgl.com/post/%E5%9C%9F%E9%BB%98%E7%89%B9%E5%B7%A6%E6%97%97%E6%B0%91%E9%97%B4%E4%B8%AA%E4%BA%BA%E8%B4%B7%E6%AC%BE.html 本文标题:《土默特左旗民间个人贷款_个人信用贷款网站》
本站禁止使用代理访问,建议使用真实IP访问当前页面。
当前用户设备IP:18.97.14.84
当前用户设备UA:CCBot/2.0 (https://commoncrawl.org/faq/)
滨州个人短借南充线下短借张家口个人贷款宜春个人借贷内江民间私人借款重庆民间短借邵阳个人短期周转自贡民间贷款佛山个人借贷广元车俩贷款贵阳线下私人借钱江门民间借款临汾车俩贷款滨州空放抚州个人短借宜春房屋贷款景德镇个人短借电话乐山线下贷款宜春民间个人贷款吉安线下个人空放包头线下私人借贷遂宁个人借款南通私人周转丽江私人空放电话铜陵民间个人借钱运城借款西安私人借款电话阳江民间借钱肇庆私人借款哈尔滨个人借款孝感民间私人借钱聊城民间借款十堰线下借贷阳江个人应急咸阳民间个人空放徐州贷款秦皇岛线下个人空放雅安房产贷款潮州线下个人贷款张家界个人空放上饶民间借款淮安私人空放电话湖州民间私人贷款石嘴山私人空放扬州私人贷款自贡民间个人短借平顶山房产贷款淮安个人短借电话济南民间个人短借娄底民间贷款镇江线下借贷苏州线下私人贷款三亚私人借款丽水个人短借淄博私人借款平顶山车俩贷款铜陵空放成都线下贷款宝鸡线下个人贷款潮州线下私人短借遵义个人空放临沂线下个人借款三亚个人借款九江民间短借汉中民间个人短借濮阳个人借钱电话临汾私人放款西宁私人空放合肥私人借款池州私人借款江西私人短借电话贵阳线下放款滨州民间私人借贷常州民间私人空放平顶山民间个人短借宜昌私人短期周转泰安私人应急大连个人周转廊坊个人放款延安民间私人短借德州贷款萍乡民间短期借贷吕梁线下空放宁德不看征信空放延安民间个人借钱泰安个人贷款嘉兴个人短借电话荆州民间放款兰州线下借钱泉州民间个人空放枣庄线下借款九江个人短期周转三亚线下个人短借绍兴个人借款平顶山线下借款甘孜民间借钱咸宁个人短期周转绍兴个人短借湖北民间私人空放韶关线下贷款临沂私人周转安徽线下私人短借惠州民间贷款自贡私借泉州空放阜阳民间短期周转蚌埠民间个人短借阳江私人借贷台州私人放款黄冈私人借钱唐山私人应急温州个人借款广安民间空放滁州私人短期周转南充线下私人短借上饶线下个人借钱荆门私人借钱德阳线下私人空放德州线下短借自贡不看征信借钱永州不看征信放款怀化线下私人空放阳江民间贷款张家界贷款哈尔滨线下借钱秦皇岛个人借钱电话淮安民间私人借钱张家界私人贷款六安民间短期借贷天津个人空放宜宾个人短借电话宝鸡线下借钱湖北个人周转新余线下个人空放滨州民间个人空放河源房屋贷款达州民间短期借贷连云港线下空放银川个人借贷电话保定私人短期周转衡阳个人贷款电话湘潭民间短期周转柳州个人放款景德镇个人贷款惠州民间私人空放宿迁私人放款黄冈私人借贷中山民间个人空放宣城私人短期周转广州短借晋中个人贷款电话江门民间私人贷款龙岩线下空放淄博个人借贷莱芜线下借款保定线下空放安徽线下私人短借娄底私人短借电话拉萨民间个人短借恩施私人短期借贷吕梁线下个人借钱抚州民间借钱宁波空放梅州线下短借遂宁线下借贷新乡个人空放电话泰州不看征信借钱三亚借款湖北民间私人借款湖州私人放款电话包头私人短借电话东营线下个人借钱张家口私人周转随州私人短借电话昆明线下短期借贷大连民间借贷晋城私人空放电话黄冈线下私人借钱朔州线下空放大连私人应急曲靖线下私人借款阳江线下个人短借汕头个人周转肇庆私借六盘水民间个人放款莱芜房屋贷款周口不看征信短借浙江私人短借电话益阳不看征信借钱梅州个人空放电话焦作车俩贷款赣州民间短期周转银川民间个人空放恩施民间借钱上饶个人借款芜湖个人放款汕头个人短借湖北私人空放电话马鞍山民间个人贷款梅州私人贷款电话
土默特左旗民间个人贷款最新视频
瞰中国内蒙古呼和浩特山水土默特左旗【观看】
个人放高利贷严重吗告诉你直接坐牢高利贷借贷纠纷民间借贷法律咨询抖来普法2023抖音【观看】
民间借贷投资合同工程项目企业个人经济纠纷咨询专业经济律师整理材料补充证据做好诉讼准备抖音【观看】
民间借贷700万多名亲属成被告【观看】
个人民间借贷案件将征缴个人所得税王纳律师【观看】
贷款有哪些申请途径可以申请私人贷款申请方法哔哩哔哩bilibili【观看】
解决你的经济难题专业的事交给专业的人银行个人贷款怎么贷关注我每天坚持分享知识东营抖音【观看】
个人贷款个体工商户贷款金融哔哩哔哩bilibili【观看】
个人贷款个体户贷款金融哔哩哔哩bilibili【观看】
土左旗人助学贷款怎么办看这里【观看】
土默特左旗民间个人贷款最新素材
随机内容推荐
湖州私人借钱电话永康私人放款电话邗江借贷绍兴线下私人空放嘉兴民间私人放款安吉线下空放泰州房屋贷款宿迁空放江都民间个人短借象山民间个人短借慈溪个人贷款绍兴民间短借阜宁线下私人短借滨江个人借贷电话萧山民间借贷宿城民间个人贷款龙湾私人借款电话射阳线下私人贷款姜堰民间个人贷款嘉善线下借贷永康民间私人空放江都民间贷款绍兴民间私人贷款龙湾私人短借响水汽车贷款萧山线下私人放款鄞州线下放款浦江个人贷款大丰柯桥线下空放诸暨线下个人贷款磐安私人应急江北线下个人短借泗洪个人放款鄞州民间贷款苍南线下私人借贷西湖私人贷款电话泗洪个人空放电话嘉兴线下个人借款秀洲民间私人空放金华短借金东个人周转萧山线下短期借贷上城私人借钱电话余杭个人贷款电话苍南不看征信借钱德清个人借款大丰个人空放新昌私人空放电话南浔私人借钱海盐私人短借电话泰州民间私人短借扬中线下个人放款泗阳民间私人贷款北仑个人借款电话姜堰个人空放宿豫线下个人放款大丰不看征信空放浙江私人短期周转越城线下个人空放海曙私人空放电话象山私人短期借贷婺城汽车贷款仪征民间私人借贷象山民间私人借贷越城平湖民间私人借钱秀洲民间个人短借浙江私人短借电话广陵借贷余姚民间个人借贷上虞线下私人空放响水房产贷款金东私人贷款电话北仑民间短期借贷长兴不看征信空放滨海私人借款余姚借钱淳安个人周转越城线下个人借款姜堰私人应急泗阳私借上虞民间私人短借滨江线下个人空放宿迁民间个人放款建德私借龙湾个人贷款瑞安线下私人放款下城线下放款上城线下私人借贷嘉兴民间贷款南湖不看征信借钱临安私人借款电话丹徒民间借款浦江民间个人贷款淳安民间借钱广陵不看征信短借邗江线下个人短借秀洲私人借钱秀洲线下私人贷款浙江个人空放柯桥民间个人放款嘉兴私人借款电话桐庐私人借钱电话江干线下个人借款上城民间借钱宿迁个人放款北仑私人空放电话绍兴乐清线下个人借钱上虞私人借款丹徒私人放款奉化民间私人贷款泗阳线下短期借贷滨江个人借贷电话义乌民间私人借款嵊州个人借钱高邮不看征信空放越城私人借款电话临安个人短借电话高邮个人周转浙江民间空放仪征个人短期周转桐乡民间空放建湖线下私人放款滨海个人贷款电话下城私人周转瓯海民间私人短借婺城个人贷款电话滨海民间借款文成汽车贷款滨海个人贷款电话扬中私人借贷海宁线下个人放款永嘉个人短借电话射阳个人空放电话东台线下借款衢州个人贷款电话仪征民间私人贷款邗江个人借贷电话武义私人贷款鄞州民间私人借钱邗江个人短借电话德清民间空放沭阳民间个人放款瓯海民间私人贷款嘉善个人借钱邗江线下私人短借宿迁民间空放建湖汽车贷款衢州个人短借余姚私人贷款电话响水不看征信空放江北私人短借电话海盐线下借钱洞头个人短借安吉个人贷款电话江北民间个人借贷长兴私人贷款浙江私人周转扬中民间贷款浦江民间短借柯桥个人贷款电话磐安私人贷款电话泰州个人空放电话泰兴线下短期借贷洞头私人周转滨海民间短期借贷鄞州借款平湖民间私人借款滨江绍兴线下借钱北仑私人短借泰顺个人贷款杭州个人贷款电话桐乡民间短期周转镇海不看征信放款海盐私人短期借贷泰兴线下空放义乌汽车贷款新昌个人空放象山不看征信借钱婺城私人放款电话沭阳民间空放京口个人应急京口线下短期周转镇海线下借钱沭阳民间私人借款靖江民间私人短借金华民间个人空放西湖私人短借电话象山个人放款江东私人放款广陵私人短借安吉民间借款沭阳线下私人借贷宿城线下短期借贷靖江线下短期周转广陵民间个人放款柯桥私人借贷
土默特左旗民间个人贷款相关资源
今日热点推荐
何炅 最近谣传我有衰老焦虑孙铭阳卡点为孙颖莎庆生中国体育名场面感动了一遍又一遍山姆在争议声中再更新APP白鹿说我不是第一次一年播三部剧卢浮宫盗贼居住在巴黎本地王鹤棣攒了一年八卦就等今天了肖战人不到奖照拿台湾省可以用高德导航了上海可以夜间领证结婚了女子反抗猥亵被害153斤巨石压尸杨笠清空抖音她一上午挣了我一个月的工资特朗普70分钟采访提及中国41次蓝盈莹回应撞衫孙铭阳喊孙颖莎小胖墩全红婵帮谢思埸带娃邢菲拿奖导播切杨幂秦海璐王传君 春树大奉打更人官宣第二季欧豪在看马思纯吗中国空间站可以吃烧烤了杨幂 美羊羊扶额白百何 还能这么操作马斯克称自己永远不会自杀刘宇宁衣服比我人还长上拉如闯入小英娘家把小英吓哭李现要准备双份份子钱了蓝盈莹蔡文静撞衫凤凰台上7个月婴儿遭月嫂恶意猛摇高中生被骗出国10万元卖给诈骗园区340斤男生展示8块腹肌走红369致歉王一栩 回冷宫小巷人家中国航天员太空烤鸡翅JDG经理疑曝Kanavi态度有问题海底捞美甲冠军获15万奖金莱巴金娜2比1斯瓦泰克莱巴金娜年终总决赛两连胜人民海军居里夫人式女杰萨本茂逝世后台收到了关晓彤送的彩椒碗马尔代夫培养无烟一代微博视界大会内场这是古人的饼铛小手办吗影视飓风Tim震惊00后博主负债240万创作陈艾森朱子锋男团双人10米台第一女子做美甲5年服务4万顾客获15万奖金墨西哥米却肯州4年7位市长遇害

































